投资要点:
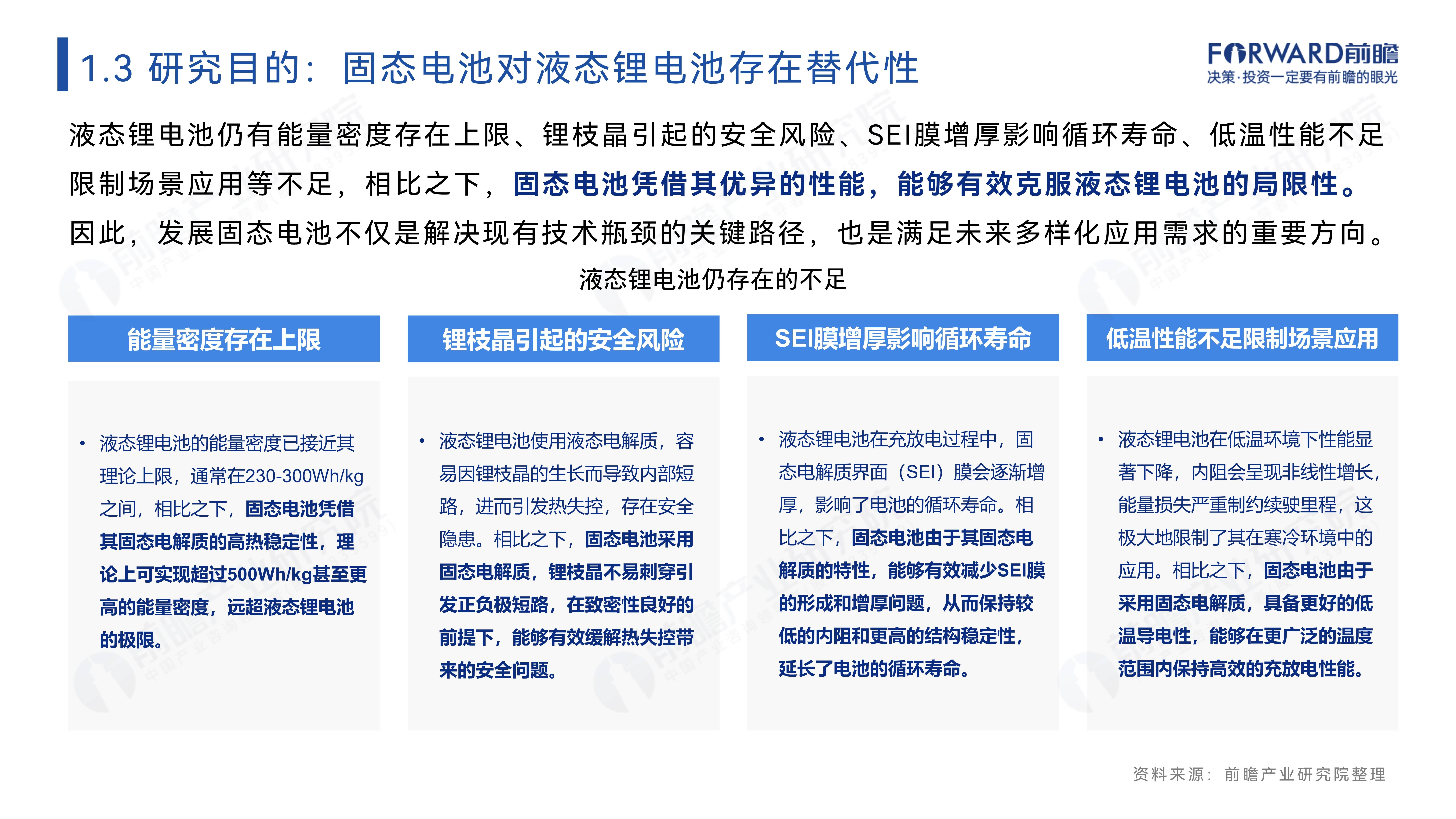
固态电池电解质固态化是核心,具有能量密度和安全性优势,体型的硫化物全固态电池是趋势。传统液态锂电用电解液(六氟磷酸锂+溶剂)传输锂离子,用隔膜防止正负极接触短路;固态电池用固态电解质(硫化物等)传输离子并隔绝正负极(无隔膜),具有能量密度和安全性优势。根据电解质种类可将固态电池分为四类。主要包括氧化物、硫化物、聚合物和卤化物。根据结构类型可将固态电池分为三类。主要包括薄膜型、3D型和体型。受限于技术水平,目前以采用氧化物、聚合物的半固态电池为主,体型硫化物全固态是趋势。
需求:1)2024年亚太区占据固态电池市场规模的50%以上。受益于中国完整的锂电产业链、政策支持力度和新能源车等需求,亚太地区固态电池市场份额最高。2)全球各区域固态电池市场规模持续扩张。亚太、北美和欧洲等主要市场2025-2030年维持在20%以上的增速,规模持续增长。3)国内各区域形成多极化竞争格局。长三角与珠三角具有全产业链生态与终端市场协同优势,占据超八成市场份额;京津冀与成渝依托国家级科研力量与产业政策支持,聚焦前沿技术突破。4)动力电池推动大规模需求,消费电池快速渗透。国内半固态电池装车量呈现快速增长趋势,2025年上半年,仅卫蓝新能源360Wh/kg电池装车量就已经突破1.2GWh,动力电池将成为固态电池最大应用场景。消费电池由于对能量密度要求更高,叠加用户体验升级等因素,成为固态电池商业化落地的试验田,渗透率有望率先突破10%。
供给:1)全球固态电池产能中国占比最大。中国受益于全产业链优势和政策支持,具有全球各主要区域最大固态电池产能,2025全球固态电池产能预计中国占比80%以上。2)国内固态电池产业在建和规划产能高。2025年1-9月,共有41个固态电池产业项目更新动态,新增年产能总计85.5GWh,其中新增规划产能约为36.6GWh,在新增产业项目中占比达42%以上。3)全球主要企业针对固态电池具有清晰的研发和量产规划,2027年将是关键节点。中美日布局较早,比亚迪,辉能科技,SolidPower和丰田率先制样(2021年)。SolidPower规划2026年底实现全固态电池量产,丰田,三星,广汽,清陶等规划2027年初实现量产。4)固态电池产能主要集中于卫蓝能源和清陶能源等非上市公司,上市公司中赣锋锂业产能规划较为明确。
材料和工艺:电解质向硫化物收敛,负极关注硅基和锂金属,工艺设备关注新增环节。材料:硫化物路线将占据主要地位。预计至2035年,凭借高导电率及柔软性,硫化物路线市场规模占比将达到40%以上。硅基负极在传统锂电中的应用研究已经较为丰富,预计中短期固态电池负极材料向硅基负极发展。锂金属负极拥有更高室温容量和低电化学电位,可实现更高的能量密度,是一种理想的负极材料,将会成为发展方向。工艺:固态电池重构锂电工序。电池的制备工序可分为三段,包括前段:极片和电解质制备;中段:电芯组装;后段:电芯后处理等。固态电池和传统锂电所用设备差别大,包括新增纤维化设备和等静压设备,干混、辊压、叠片和化成分容设备需要升级。
有别于市场的观点:1)市场普遍认为固态电池技术路线较为发散,我们认为固态电池材料采用硫化物电解质、硅/锂金属负极的可能性较高。硫化物电解质具有更好的机械性能和更高的离子电导率,能够有效缓解界面问题并有利于离子传输,应用潜力较大。2)市场普遍认为固态电池电芯厂商将随固态电池产业化优先受益,我们认为新增工艺设备将打开增量空间,整线设备商将优先受益。工艺设备是固态电池验证和量产的关键要素,整线设备厂商在产业化进程中将先于电芯相关厂商率先受益。
投资建议:推荐:蔚蓝锂芯(002245.SZ);建议关注:固态电池设备供应商以及宁德时代(300750.SZ)、亿纬锂能(300014.SZ)、欣旺达(300207.SZ)、湖南裕能(301358.SZ)、容百科技(688005.SH)、天赐材料(002709.SZ)等电芯、材料厂商。
风险提示:技术发展不及预期;市场需求不及预期;原料价格波动;国际贸易摩擦风险。

图片来源于网络,如有侵权,请联系删除
