热门推荐
环保行业周报:三部门部署氢能综合试点应用,氢能应用领域有望全面拓展
(以下内容从信达证券《环保行业周报:三部门部署氢能综合试点应用,氢能应用领域有望全面拓展》研报附件原文摘录)本期内容提要:行情回顾:截至3月20日收盘,本周...
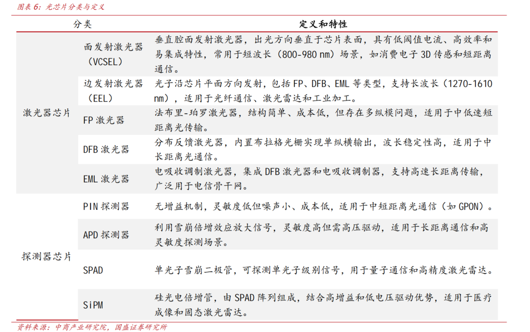
通信行业点评报告:光芯片和光材料的供需双振
(以下内容从开源证券《通信行业点评报告:光芯片和光材料的供需双振》研报附件原文摘录)OFC大会光芯片巨头纷纷宣布扩产计划,锁定光芯片高景气周期3月17日,2...
农林牧渔行业周报:猪价持续创新低拐点未现,二育谨慎与被动入库强化弱势
(以下内容从开源证券《农林牧渔行业周报:猪价持续创新低拐点未现,二育谨慎与被动入库强化弱势》研报附件原文摘录)周观察:猪价持续创新低拐点未现,二育谨慎与被动入...
公用事业行业―电力天然气周报:1-2月全社会用电量同比增长6.1%,规上工业天然气产量同比增长2.9%
(以下内容从信达证券《公用事业行业―电力天然气周报:1-2月全社会用电量同比增长6.1%,规上工业天然气产量同比增长2.9%》研报附件原文摘录)本期内容提要:...
运满满初春货运数据出炉:货流旺业态新 新能源司机同比增335%
日前,数字货运平台运满满发布2026年初春货运大数据,立春后首月全国货运市场呈现“货流旺、线路活、业态新”特征,核心城市货运领跑、民生消费回暖、春耕物...
电力设备行业深度报告:绿醇:氢能重要载体,绿色燃料元年
(以下内容从开源证券《电力设备行业深度报告:绿醇:氢能重要载体,绿色燃料元年》研报附件原文摘录)氢能有望成为“十五五”支柱产业,2026年将成为绿色燃料元年...
ETF更名+降费!ETF投资关注“富国ETF”,量化大厂实力护航
随着全市场ETF场内扩位简称的规范化进程步入冲刺阶段,富国基金于3月20日发布公告,将自即日起对旗下39只ETF实施更名。至此,富国基金已在年内完成...









