投资要点:
头部企业订单爆发,多场景落地提速
2025年国产人形机器人迈入拼大单的规模化发展期,已有优必选、智元机器人等8家企业斩获超亿元或千台以上订单,累计订单额高达24亿元。其中智元机器人获中国移动、龙旗科技等多笔大额订单,2025年目标出货量3000-5000台;优必选Walker系列累计订单超8亿元,年内计划交付约500台;乐聚、越疆机器人等也收获约亿元级别订单,星尘智能、智平方等企业还达成千台级长期战略合作,订单覆盖工业、文旅、仓储物流等多个场景,部分企业已明确2026年交付时间表。
价格门槛持续降低,产业发展潜力凸显
国内厂商通过核心部件自研、提高国产化率等方式压缩成本,推动人形机器人价格大幅下探,宇树科技R1售价3.99万元,加速进化公司相关产品降至2.99万元,松延动力“小布米”更是低至9998元,上架后迅速售罄。价格下降背后是中国机器人供应链的逐步成熟,关节模组、传感器等核心部件成本降低与算法优化,助力行业进入量产元年。虽目前C端场景仍需破冰,行业存在供不应求的情况,但长期发展势头向好,有机构测算2030年国内工业及家庭商用场景需求量超380万台,市场规模有望达上千亿元。
人形机器人造福全人类,未来有望像汽车般普及
中国机器人网表示,目前来看,发展足够智能的人形机器人把人类社会的重复性体力劳动接管过去将会是一个造福全人类的科技大方向。据高工移动机器人,英伟达CEO黄仁勋曾公开表示:机器人时代已经来临,具身智能是人工智能的下一波浪潮,未来人形机器人将像汽车般普及。GGII预测,中国人形机器人市场规模到2030年将达到近380亿元,2024-2030年复合增长率将超过61%,中国人形机器人销量将从0.4万台左右增长至27.12万台。
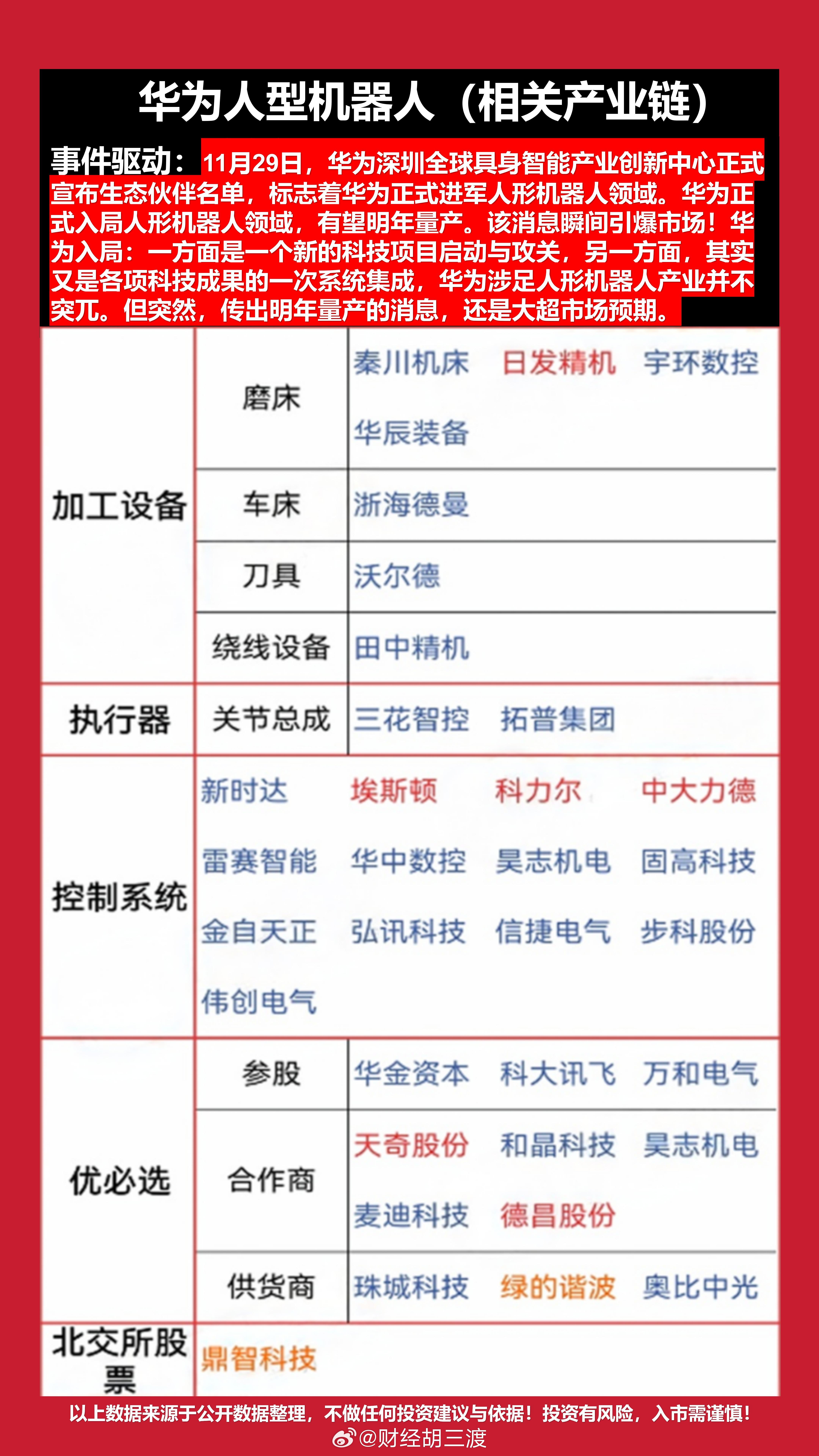
建议关注
1)整机:优必选、景业智能、亿嘉和等;
2)电子皮肤/触觉:汉威科技、日盈电子等;
3)腱绳:大业股份等;
4)轴承:长盛轴承等;
5)灵巧手:兆威机电、鸣志电器等;
6)传感器:安培龙、柯力传感、华依科技、东华测试等;
7)供应商:均胜电子、三花智控、拓普集团、中坚科技等;
8)电机:步科股份、伟创电气、江苏雷利等;
9)丝杠:贝斯特、福达股份、北特科技、鼎智科技、新剑传动等;
10)减速器:中大力德、斯菱股份、绿的谐波、双环传动等;
11)机器视觉:舜宇光学、奥比中光、奥普特、凌云光。
风险提示
市场及政策风险、行业竞争加剧风险、人形机器人进展不及预期等

图片来源于网络,如有侵权,请联系删除
